Sınav

 

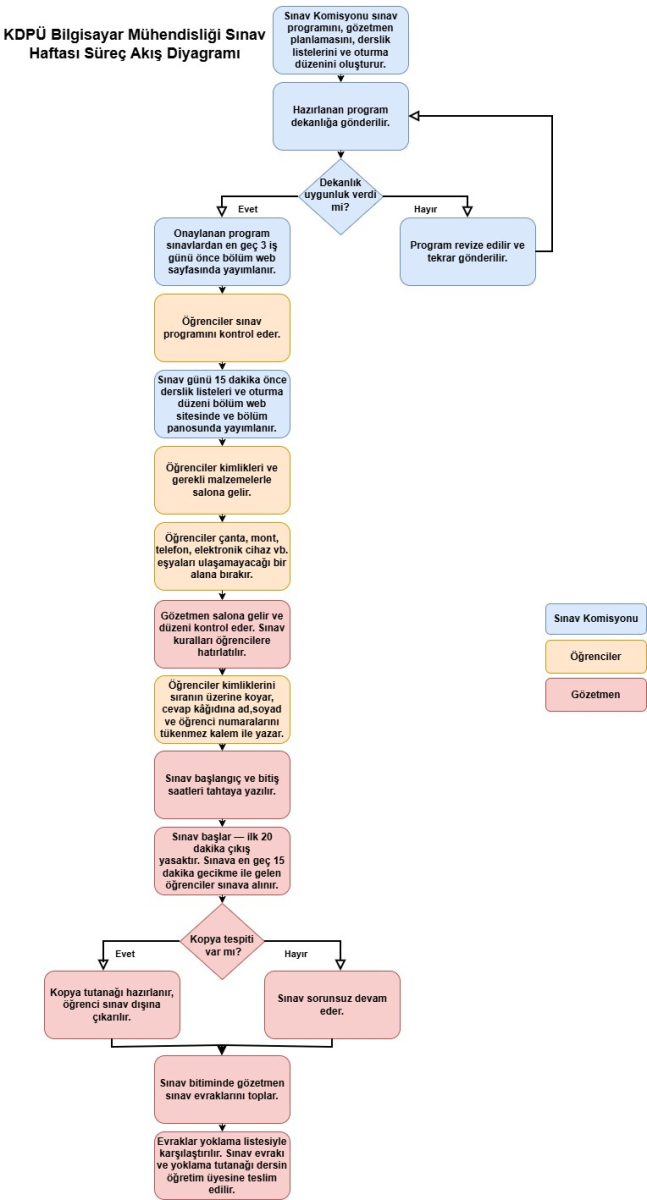
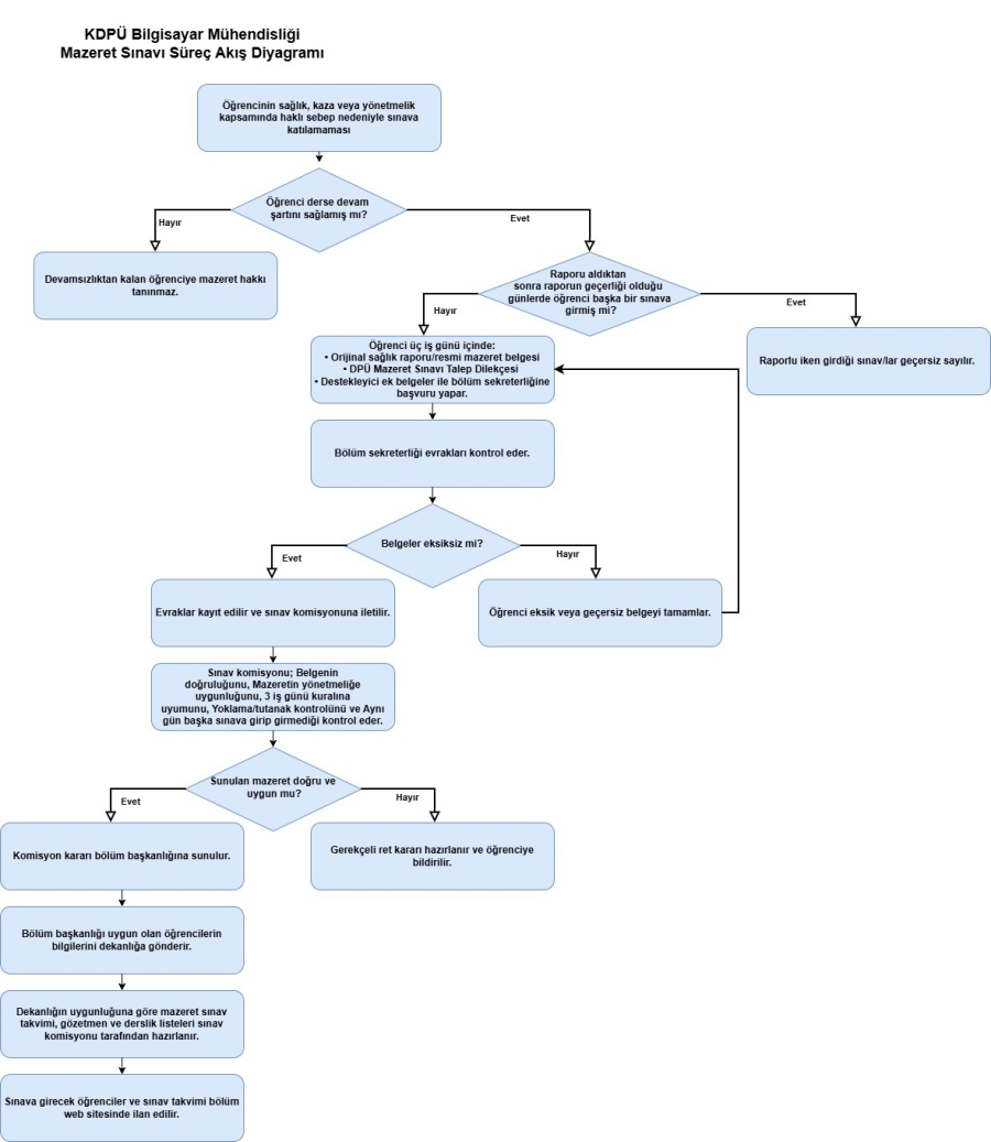
Bilgisayar Mühendisliği Bölümü sınav süreçlerinin doğru, şeffaf ve düzenli biçimde yürütülebilmesi için hazırlanmış çeşitli doküman ve akış şemaları bulunmaktadır. Bu kapsamda, sınav uygulamalarına ilişkin tüm kurallar, yönergeler ve işleyiş adımları ilgili eklerde ve bağlantılarda sunulmuştur. Öğrencilerimizin ve görevlilerimizin sınav sürecine tam uyum sağlayabilmesi adına, bu belgelerin dikkatle incelenmesi önemlidir.

Sınav süreciyle ilgili ayrıntılı bilgi ve kurallara erişmek için aşağıdaki ekleri inceleyebilirsiniz. Sınav programı, gözetmen yönergeleri ve sınav düzenine ilişkin temel ilkeler söz konusu dokümanlarda açıklanmaktadır:

Bu eklerde yer alan süreç, kural ve yönergeler; sınavların adil, düzenli ve sorunsuz bir şekilde gerçekleştirilebilmesi için büyük önem taşımaktadır. Daha detaylı bilgi veya özel durumlar için Sınav Komisyonu ile iletişime geçebilirsiniz.

 

 

Son Güncelleme Tarihi: 28 Kasım 2025, Cuma
669